实盘配资app 先进封装又一选择!英伟达GB200提前导入FOPLP技术 产能吃紧有救了?
发布日期:2024-09-30 16:34 点击次数:191

据海外媒体今日援引供应链消息称,为缓解CoWoS先进封装产能吃紧问题,英伟达正规划将其GB200提早导入扇出面板级封装(FOPLP),从原订2026年提前到2025年。
报道称,机构最新报告也证实相关消息,并点出英伟达GB200供应链已启动,目前正在设计微调和测试阶段;从CoWoS先进封装产能研判,今年下半年估计将有42万颗GB200送至下游市场,明年产出量上看150万至200万颗。
整体来看,在CoWoS产能供不应求的趋势下,业界预期同样是先进封装的扇出面板级封装,有望成为纾解AI芯片供应的利器。
扇出面板级封装具备多项优势,可容纳更多的I/O数、效能更强大、节省电力消耗。
值得注意的是,扇出面板级封装可使用玻璃基板/PCB基板/封胶基板。

其中,中泰证券3月17日指出,在金属、玻璃和高分子聚合物材料基板中,玻璃基板具备高互联密度、机械/物理/光学性能优越、耐高温等特点,发展前景良好。其更好的热稳定性和机械稳定性,能够大幅提高基板上的互连密度,并且具备更好的电气性能,从而实现高密度、高性能的芯片封装。且玻璃基板具备超低平面度,可减少变形。
今年1月还有消息称,英特尔正与群创洽谈面板级扇出型封装合作。英特尔彼时已发布新一代玻璃基板先进封装解决方案,之后群创面板级扇出型封装接单报捷,英特尔正积极拉拢其合作。
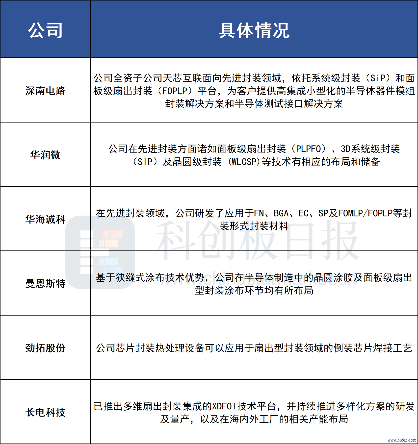
并且,还有多家厂商也已展开布局FOPLP。

另据《科创板日报》不完全统计实盘配资app,A股中相关厂商还有:

